什么是技术交底文件?很多朋友都接触的不多,平时在我们弱电VIP群中也是经常有不少朋友问起,本期我们一起来看下,如何拟定技术交底文件。
一、什么是技术交底文件
技术交底文件是由相关专业技术人员向参与施工的人员进行的技术性交待,其目的是使施工人员对工程特点、技术质量要求、施工方法与措施和安全等方面有一个较详细的了解,以便于科学地组织施工,避免技术质量等事故的发生。
同时也是为了让参加某一项工程施工的所有人员知道工程概况、施工计划、安全措施、技术工艺等,做到人人心中有数。
二、技术交底文件有哪些内容
施工技术交底文件我们可以把他理解成一种施工的方法。
在工程开工前,依据设计文件、设备说明书、施工组织设计及施工作业指导书等资料制定技术交底提纲,进行技术交底。技术交底提纲包括但不限于以下几方面的内容:
1、 施工承包合同中规定的施工范围、工期和安全质量目标。
2、 工程特点、技术检验和检查验收要求。
3、 施工图示。
4、 综合进度和劳动组织安排。
5、 施工程序和主要施工方案。
6、 主要物质、施工机具供应要求。
7、 主要质量标准和保证质量的主要措施。
8、 保证施工安全的主要措施。
9、 环保要求和环保措施。
10、 采用重大的技术革新项目及科研项目。
三、技术交底方法
技术交底属于专业的文件,需要专业的人员根据项目实际情况及相关规范拟定,常见的交底方法有哪些呢?
1、会议交底:各级技术交底时,都应组织有关人员认真学习和讨论,弄清交底内容,发扬技术民主,使到会人员充分发表意见。
2、专栏交底:项目部/班组可开辟技术交底专栏,将有关交底内容书面公布。
3、站班会交底:出工前站班会对当天的施工进行重点强调,特别是对集体作业的有关事项予以交底。
4、交底卡片:对施工人员采用卡片的方式,对关键技术数据进行交底。
四、技术交底文件案例
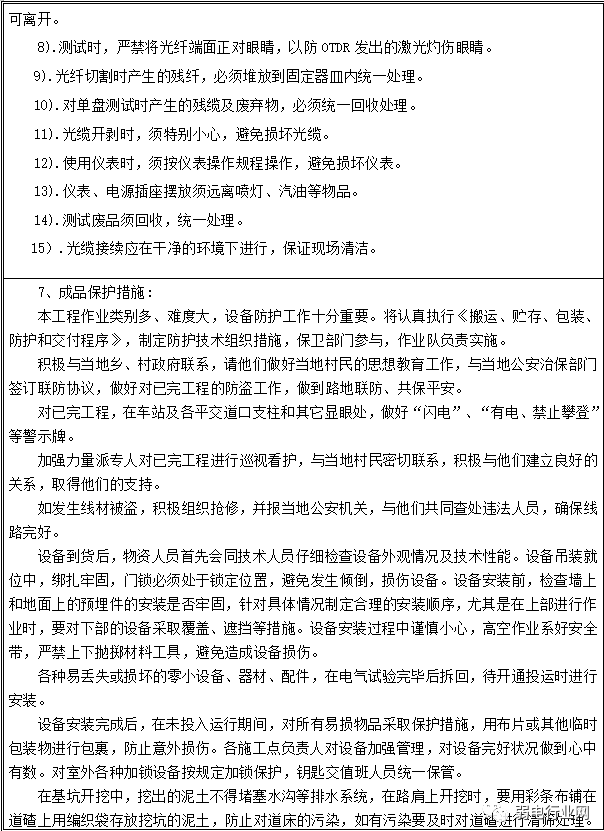
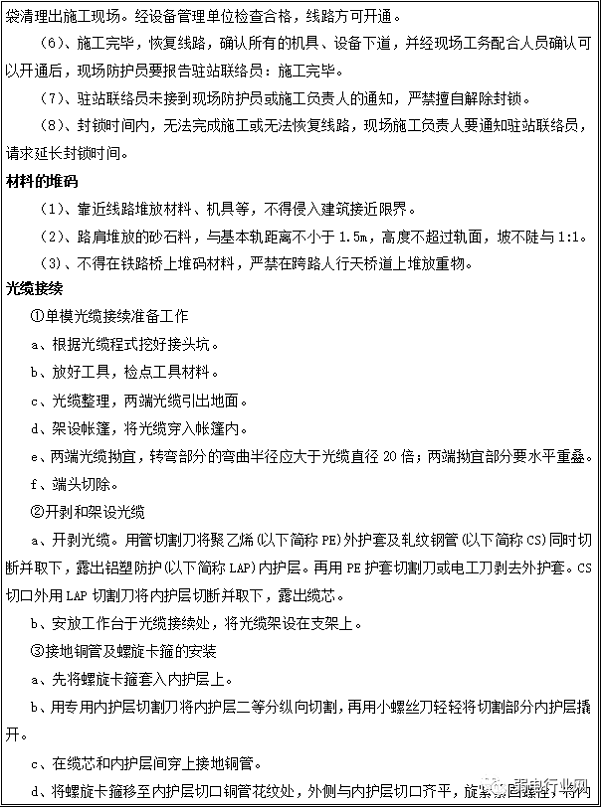
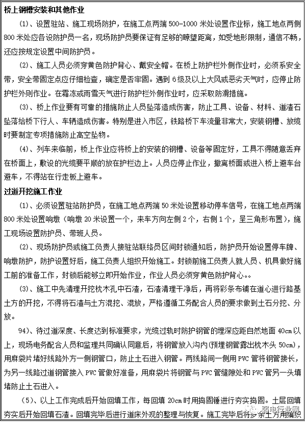
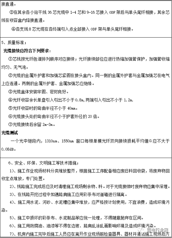
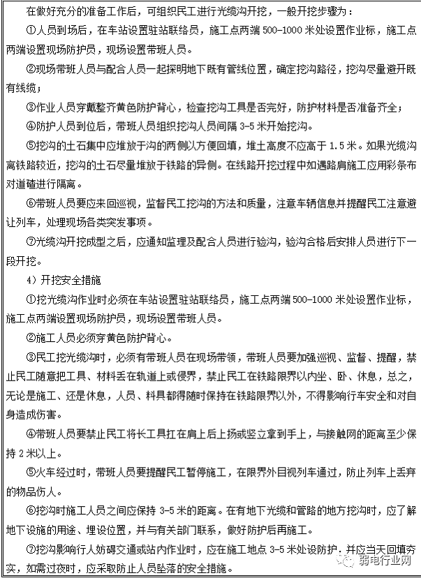
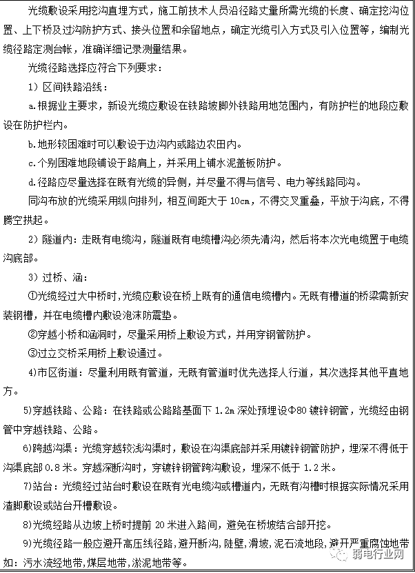
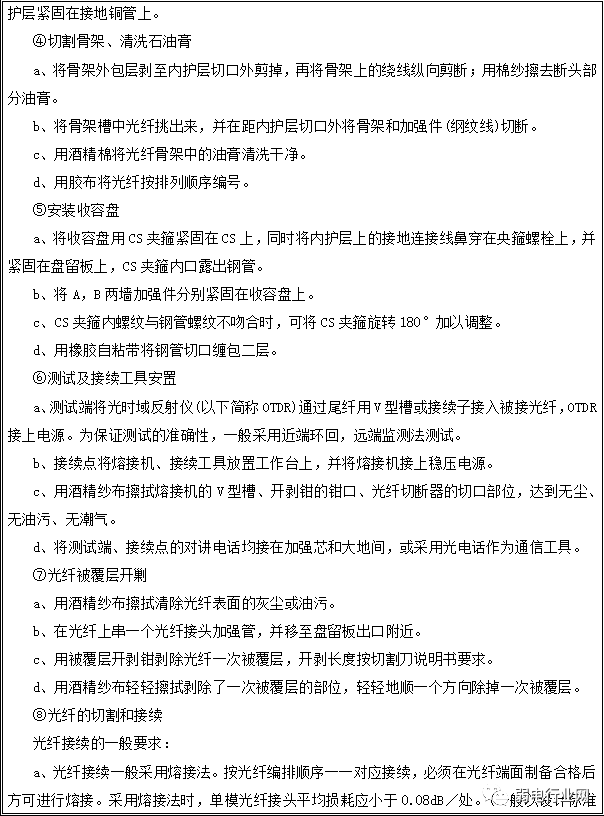
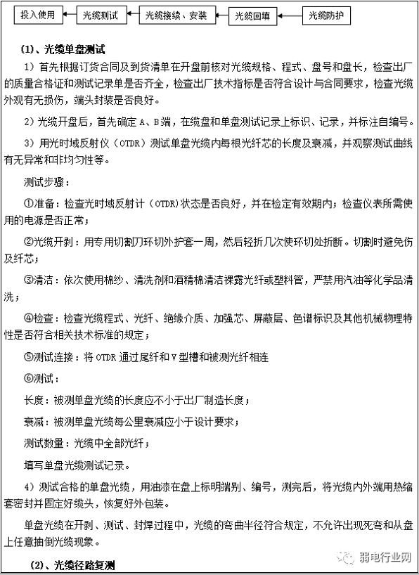
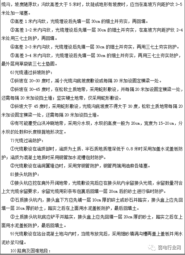
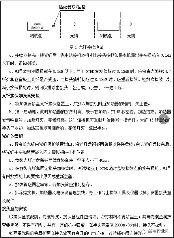
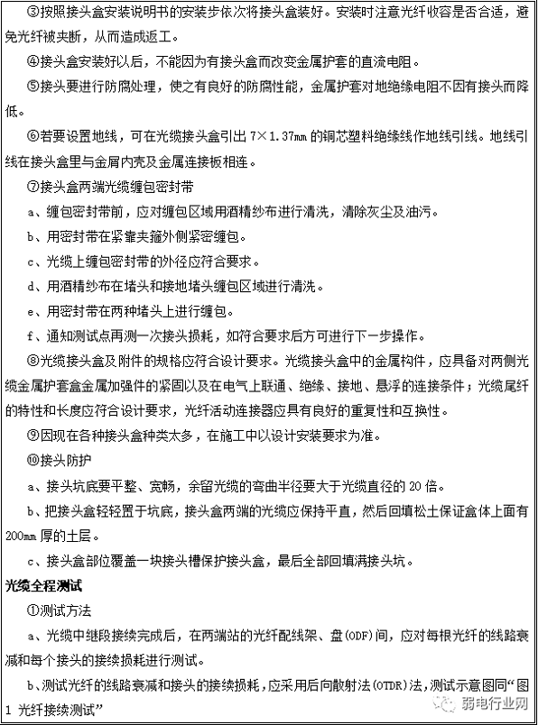
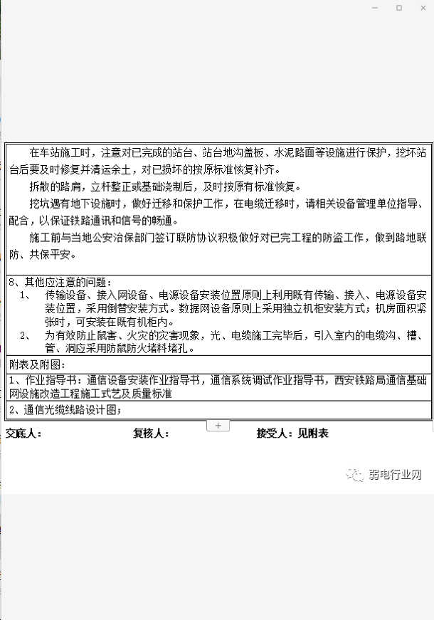
为了方便大家更容易理解,我们举个技术交底的案例,《通信光缆线路施工、光缆接续施工技术交底》,我们可以看下技术交底文件有哪些内容。
来源 弱电行业网









