网络技术基础这十点,弱电人必须掌握
阅读次数:714次发布时间:2021-10-28
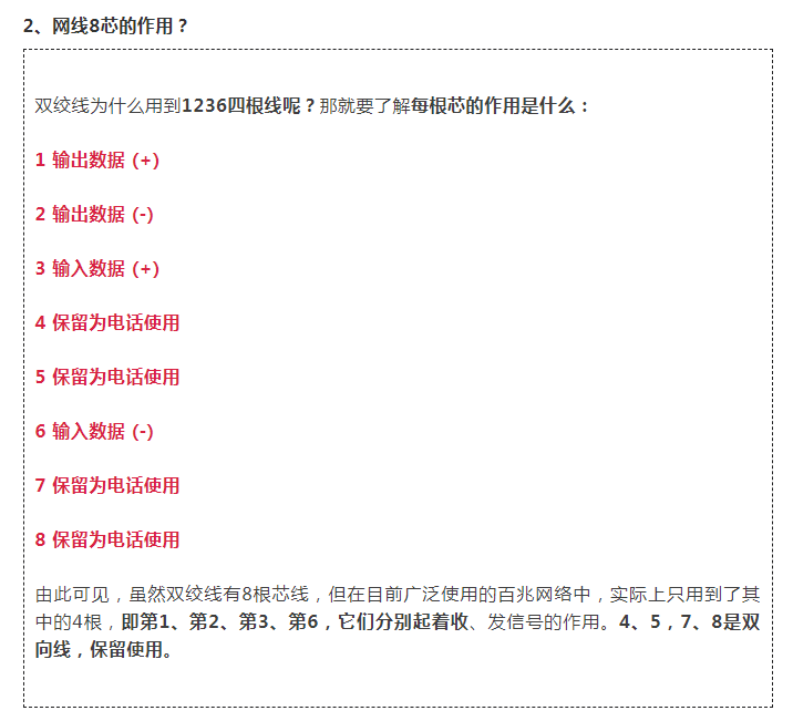
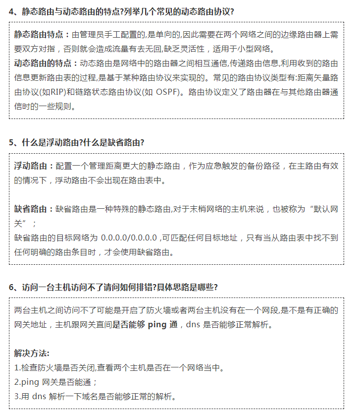
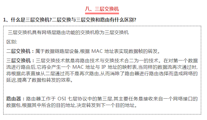
关于网络技术方面的知识,弱电与网络是不分家的,不论弱电人员是做那方面的施工,对网络技术的了解都十分有必要,我们来看下,这些网络技术,弱电人必须撑握。















来源:弱电行业网









